![]()
Finance Business Process Modeling Handwiki

Financial Software For Management Planning Accounting Analysis And Reporting Ddi Development

Finance Accounting Business Process Outsourcing Services


Bpaas Market Foretell 2022 Cagr 11 3 Insights By Service Providers Verticals Covid 19 Impact Analysis Marketsandmarkets

Complete Tasks In Business Process Modeler Bpm Finance Operations Dynamics 365 Microsoft Docs

Guideline On Common Financial Management Business Process 3 1 Manage Procure To Payment

Strategic Finance Business Partnership Becoming A Profit Center Fp A Trends
How To Improve Finance Processes To Save Time Money Frevvo Blog

Report Finance Financial Statement Business Process Accounting Png Clipart Angle Area Balance Sheet Business Business Process

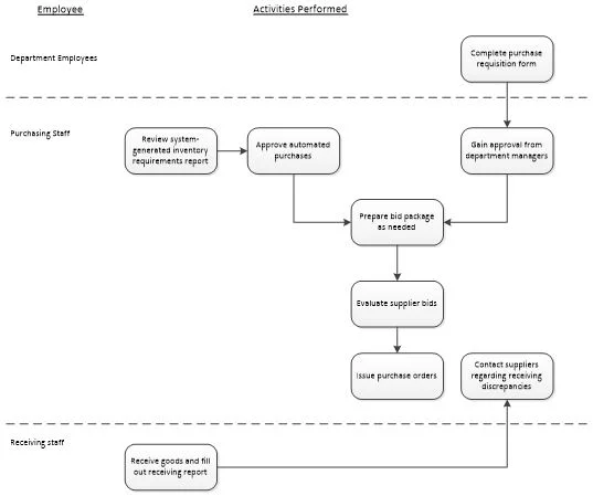
Business Process Diagram Definition Accountingtools

Flat Line Illustration Of Business Process Market Research Analysis Planning Business Management Strategy Finance And Investment